No último post nós escrevemos sobre Human Work, e como a hiperautomação pode auxiliar no aproveitamento do intelectual humano. Mesmo aqui, no trabalho intelectual, a automação pode ajudar, e é aqui que entra Business Rules. Vamos separar em dois temas:

Decisões
“Mesmo quando tudo parece desabar, cabe a mim decidir entre rir ou chorar, ir ou ficar, desistir ou lutar; porque descobri, no caminho incerto da vida, que o mais importante é decidir.” Cora Coralina.
Nas organizações, podemos encontrar as decisões discricionárias e vinculadas:
- Ato discricionário: aquele que depende da sensibilidade cognitiva para avaliar um contexto, formar uma opinião e tomar a decisão. Neste caso, há uma liberdade (absoluta ou relativa) de escolha com base em princípios de conveniência, oportunidade e moralidade;
- Ato vinculado: aquele que se deve consultar uma regra previamente estabelecida, obter o resultado da regra e aplicar à decisão. Neste caso não há liberdade, é preciso aplicar o que foi definido em acordos, normas, regimentos ou legislação.
As Business Rules têm o objetivo de automatizar as decisões vinculadas de uma organização. As decisões discricionárias devem ser tomadas por humanos (ou mesmo por AI, mas isto é assunto para um outro post).
Cálculos
“A matemática é o alfabeto que Deus usou para escrever o Universo”. Galileu Gallilei.
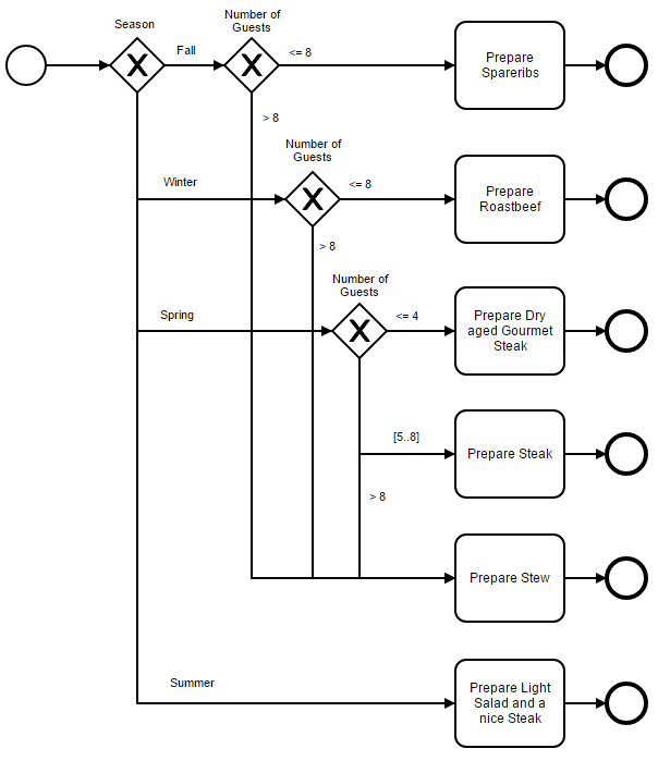
Em Business Rules pode-se fazer operações com coleção de resultados de decisões como soma, mínimo, máximo e contagem. Estas regras podem facilmente substituir a implementação de Map Reduce de uma forma bastante amigável para a área usuária e para os desenvolvedores.
Decision Model and Notation
DMN é uma notação de regras de negócio mantida pela OMG, que visa automatizar regras de negócio.

Assim como o BPMN, DMN é compreensível pelos usuários de negócio e serve como um apoio ao BPMN, permitindo criar fluxos mais simples.


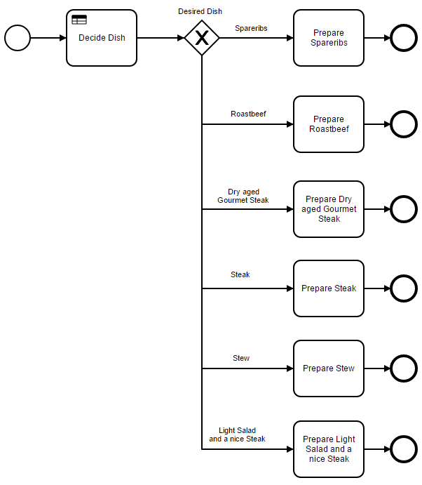
No DMN, as decisões podem ser modeladas e executadas usando a mesma linguagem. Os analistas de negócio podem modelar as regras que levam a uma decisão em tabelas fáceis de ler, e essas tabelas podem ser executadas diretamente por um mecanismo de decisão. Isso minimiza o risco de mal-entendidos entre analistas de negócio e desenvolvedores, e ainda permite mudanças rápidas na produção.
Com o Cawemo é possível modelar DMN 1.3 de forma colaborativa. Depois de modelar, através do Camunda Modeler, você pode implantar no motor de regras de negócio da Camunda, integrá-la aos seus processos, consumi-la via Rest API e também extrair indicadores de suas execuções através do Optimize.

Assim, a implementação de Business Rules através de DMN é uma forma rápida e barata de implementar regras de negócio, que ajudam a desafogar o trabalho excessivo dos colaboradores para deixá-los mais concentrados nas tomadas de decisão que realmente requerem o uso de inteligência humana.
Quer saber mais sobre como Camunda pode alavancar a inovação na sua empresa? Deixe seus dados abaixo e em breve nós entraremos em contato com você! Vamos agregar valor ao seu negócio!

Autor: Rodrigo Carlstrom
Sobre: consultor BPM há 18 anos, tendo trabalhado com análise, automação, operação e melhoria de processos de negócio e como Gerente de Projetos e Gestor de Mudanças em grandes empresas do mercado. Certificado Black Belt, PMP e Camunda Engineer.



